您好!欢迎来到贵州环天下环保有限公司【官网】!-贵州环评公司哪家好 验收监测 贵阳环保验收 水保应急预案 节能评估网
贵州环天下环保有限公司【官网】
联系人:吴经理
手 机:13007869886
电 话:0851-85775084
邮 箱:1241361997@qq.com
网 址:www.gzhtxqy.com
地 址:贵州省贵阳市南明区花果园财富广场7号楼33层3324号
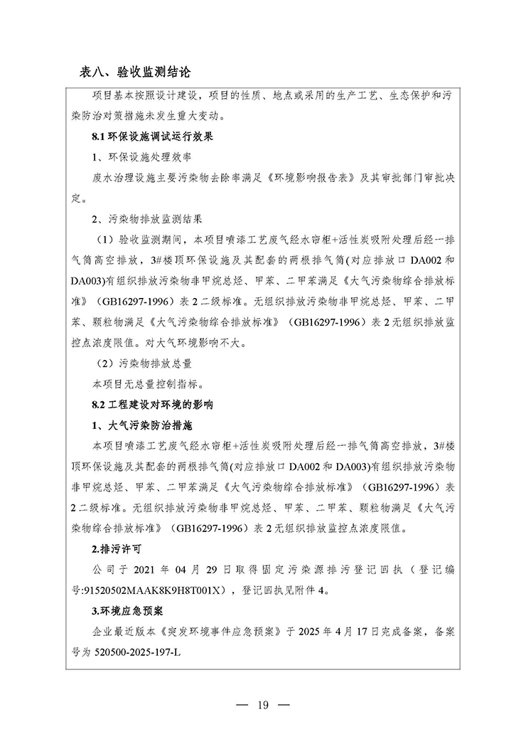
根据《国务院关于修改<建设项目竣工环境保护管理条例>的决定》(国务院令第682号),以及环保部《关于发布<建设项目竣工环境保护保护验收暂行办法>的公告》(国环规环评[2017]4号),现将《年产24万件塑胶玩具项目3#厂房环保设施竣工环境保护竣工环境保护验收监测报告》公示如下:
项目名称:年产24万件塑胶玩具项目3#厂房环保设施
建设单位:毕节明月工艺美术有限公司
公示内容:验收调查报告,验收意见
公示时间:2025年5月13日-2025年6月10日
公示期间:对上述公示内容如有异议,请以书面形式反馈,个人须署真实姓名,单位须加盖公章
联系人:杨健
联系电话:18985881788
验收报告公开载体:网络公示




























