您好!欢迎来到贵州环天下环保有限公司【官网】!-贵州环评公司哪家好 验收监测 贵阳环保验收 水保应急预案 节能评估网
贵州环天下环保有限公司【官网】
联系人:吴经理
手 机:13007869886
电 话:0851-85775084
邮 箱:1241361997@qq.com
网 址:www.gzhtxqy.com
地 址:贵州省贵阳市南明区花果园财富广场7号楼33层3324号

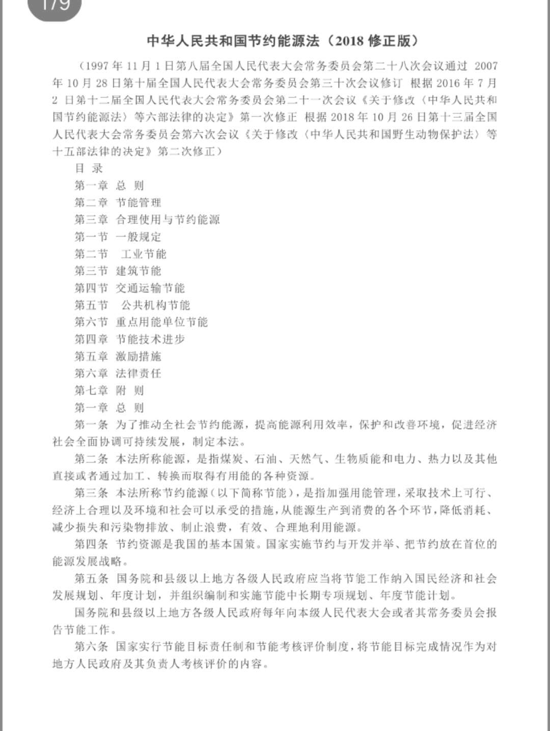
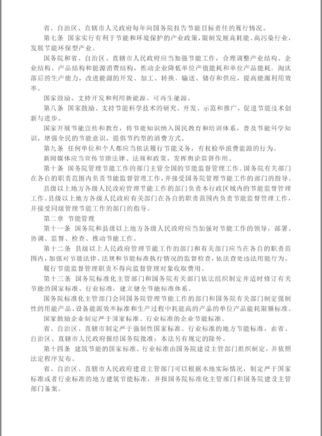
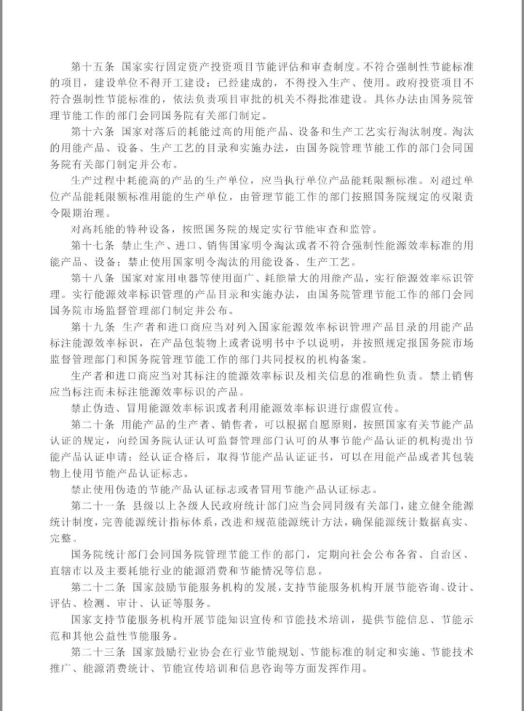
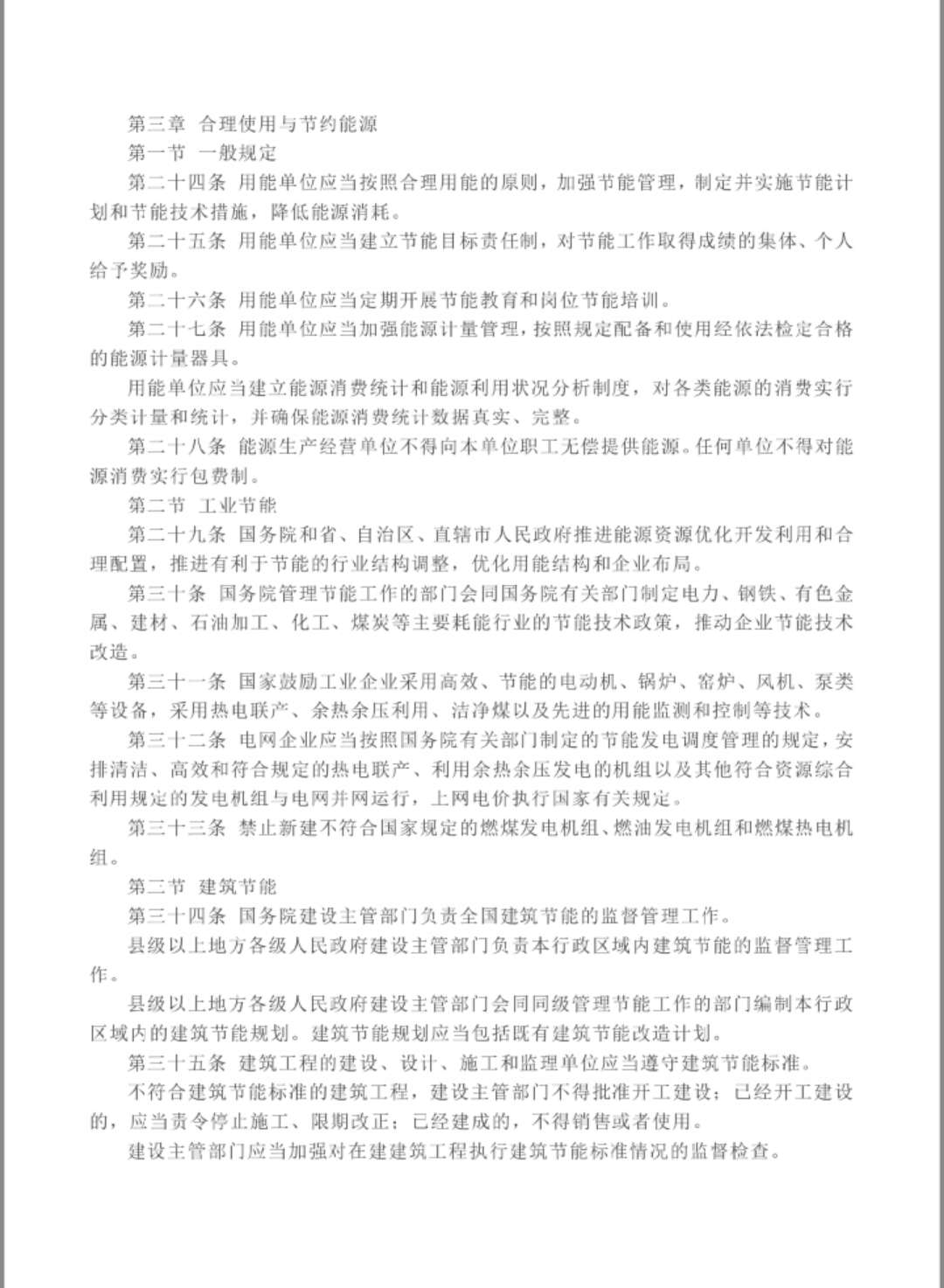
中华人民共和国节约能源法(2018修正版)
▎文件分类 行政法规与国务院发布的规范性文件
▎文件编号 无
▎是否有效 有效
▎发布日期 2018-10-26
▎实施日期 2018-10-26
▎发布部门 全国人民代表大会常务委员会
▎适用行业 所有行业
▎适用区域 全国
▎前言
(1997年11月1日第八届全国人民代表大会常务委员会第二十八次会议通过 2007年10月28日第十届全国人民代表大会常务委员会第三十次会议修订 根据2016年7月2日第十二届全国人民代表大会常务委员会第二十一次会议《关于修改〈中华人民共和国节约能源法〉等六部法律的决定》第一次修正 根据2018年10月26日第十三届全国人民代表大会常务委员会第六次会议《关于修改〈中华人民共和国野生动物保护法〉等十五部法律的决定》第二次修正)








