法律法规

联系我们

贵州环天下环保有限公司【官网】

联系人:吴经理

手  机:13007869886

电  话:0851-85775084

邮  箱:1241361997@qq.com

网  址:www.gzhtxqy.com

地  址:贵州省贵阳市南明区花果园财富广场7号楼33层3324号

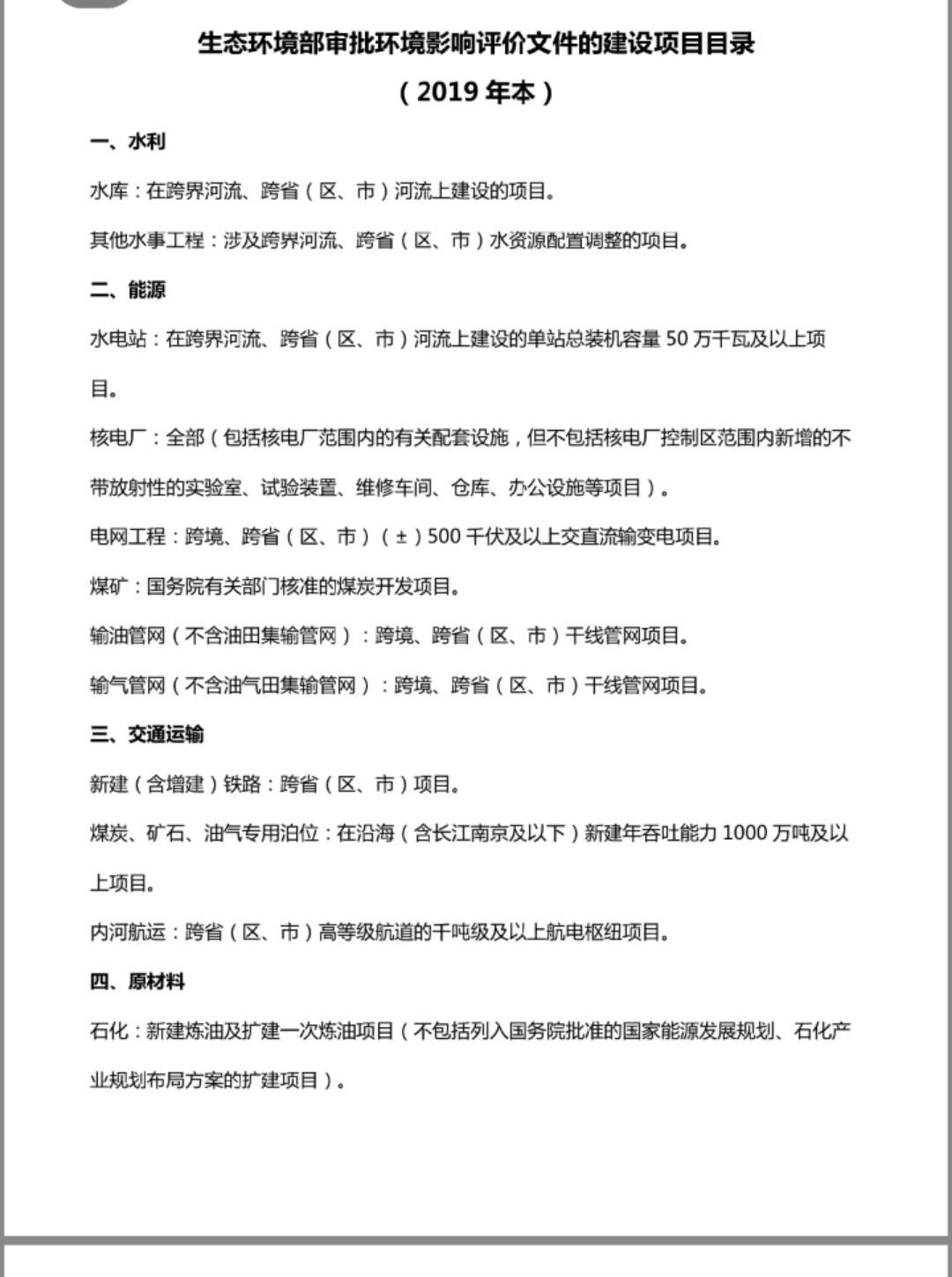
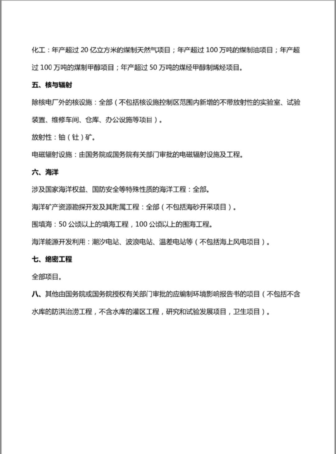
生态环境部审批环境影响评价文件的建设项目目录(2019年本)

生态环境部审批环境影响评价文件的建设项目目录(2019年本)


  • 生态环境部审批环境影响评价文件的建设项目目录(2019年本)

  • 详细介绍

生态环境部审批环境影响评价文件的建设项目目录(2019年本)

▎文件分类  环境保护部令与规范性文件

▎文件编号  公告2019年第8号

▎是否有效  有效

▎发布日期  2019-02-27

▎实施日期  2019-02-27

▎发布部门  生态环境部

▎适用行业  所有行业

▎适用区域  全国

▎前言
关于发布《生态环境部审批环境影响评价文件的建设项目目录(2019年本)》的公告

按照《中华人民共和国环境影响评价法》规定,为深化“放管服”改革,落实机构改革相关要求,我部对生态环境部审批环境影响评价文件的建设项目目录进行了调整,现将《生态环境部审批环境影响评价文件的建设项目目录(2019年本)》予以公告。

 

省级生态环境部门应根据本公告,结合本地区实际情况和基层生态环境部门承接能力,及时调整公告目录以外的建设项目环境影响评价文件审批权限,报省级人民政府批准并公告实施。

本公告自发布之日起实施,原环境保护部公告2015年第17号及与本公告不一致的其他相关文件内容即行废止。

附件:生态环境部审批环境影响评价文件的建设项目目录(2019年本)

 

生态环境部

2019年2月26日

生态环境部办公厅2019年2月27日印发

 

 

关键词:贵州环评公司哪家好 验收监测 ,贵阳环保验收 水保应急预案,节能评估网

服务热线:

13007869886

0851-85775084

扫一扫,关注我们

贵州环天下环保有限公司【官网】

【微信公众号】