法律法规

联系我们

贵州环天下环保有限公司【官网】

联系人:吴经理

手  机:13007869886

电  话:0851-85775084

邮  箱:1241361997@qq.com

网  址:www.gzhtxqy.com

地  址:贵州省贵阳市南明区花果园财富广场7号楼33层3324号

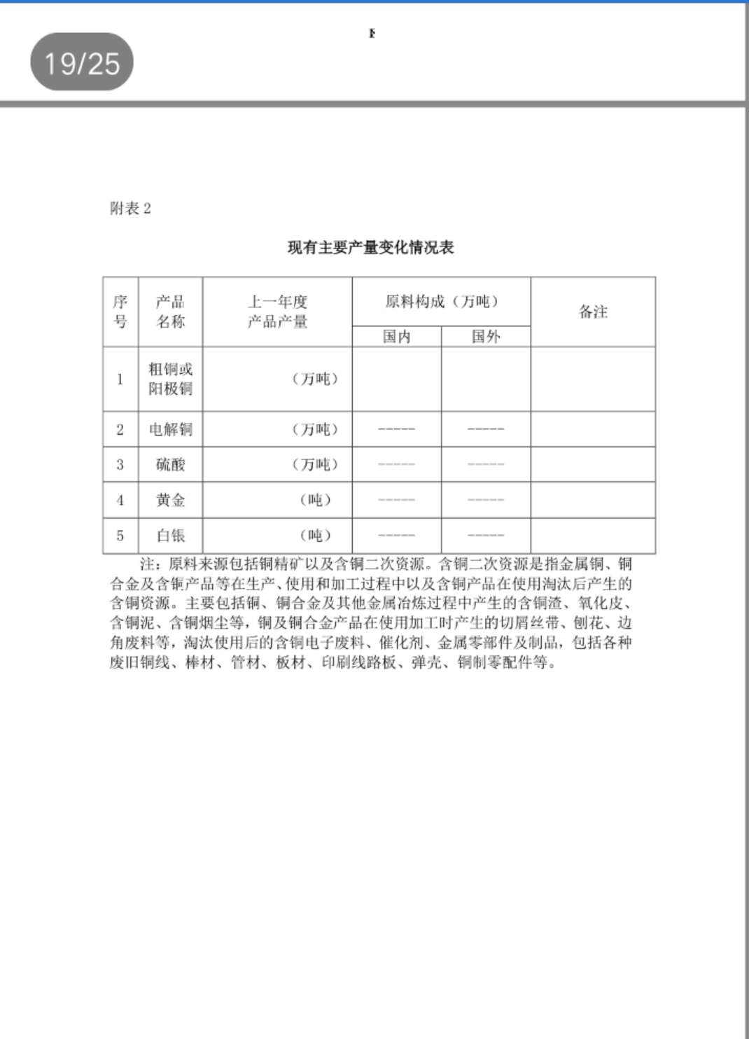
铜冶炼行业规范条件(征求意见稿)

铜冶炼行业规范条件(征求意见稿)


  • 铜冶炼行业规范条件(征求意见稿)

  • 详细介绍

铜冶炼行业规范条件(征求意见稿)

  ▎文件分类  其他部门发布的规范性文件

  ▎文件编号  无

  ▎是否有效  征求意见稿

  ▎发布日期  2019-02-25

  ▎实施日期  无

  ▎发布部门  工业和信息化部

  ▎适用行业  有色金属冶炼和压延加工业
▎适用区域  全国

  ▎前言 
 为进一步加快铜产业转型升级,促进铜冶炼行业技术进步,推动铜冶炼行业高质量发展,我们对《铜冶炼行业规范条件(2014)》进行了修订,编制了《铜冶炼行业规范条件(征求意见稿)》,现公开征求意见。若有意见或建议,请于2019年3月24日前通过书面或电子邮件反馈工业和信息化部原材料工业司。 
  感谢对我们工作的支持。 
  地 址:北京市西城区西长安街13号 
  邮 编:100804 
  联系电话:010-68205560/68205574(带传真) 
电子邮箱:yousechu@126.com 
  附件:铜冶炼行业规范条件(征求意见稿).doc 
工业和信息化部原材料工业司 
2019年2月25日

关键词:贵州环评公司哪家好 验收监测 ,贵阳环保验收 水保应急预案,节能评估网

服务热线:

13007869886

0851-85775084

扫一扫,关注我们

贵州环天下环保有限公司【官网】

【微信公众号】