您好!欢迎来到贵州环天下环保有限公司【官网】!-贵州环评公司哪家好 验收监测 贵阳环保验收 水保应急预案 节能评估网
贵州环天下环保有限公司【官网】
联系人:吴经理
手 机:13007869886
电 话:0851-85775084
邮 箱:1241361997@qq.com
网 址:www.gzhtxqy.com
地 址:贵州省贵阳市南明区花果园财富广场7号楼33层3324号

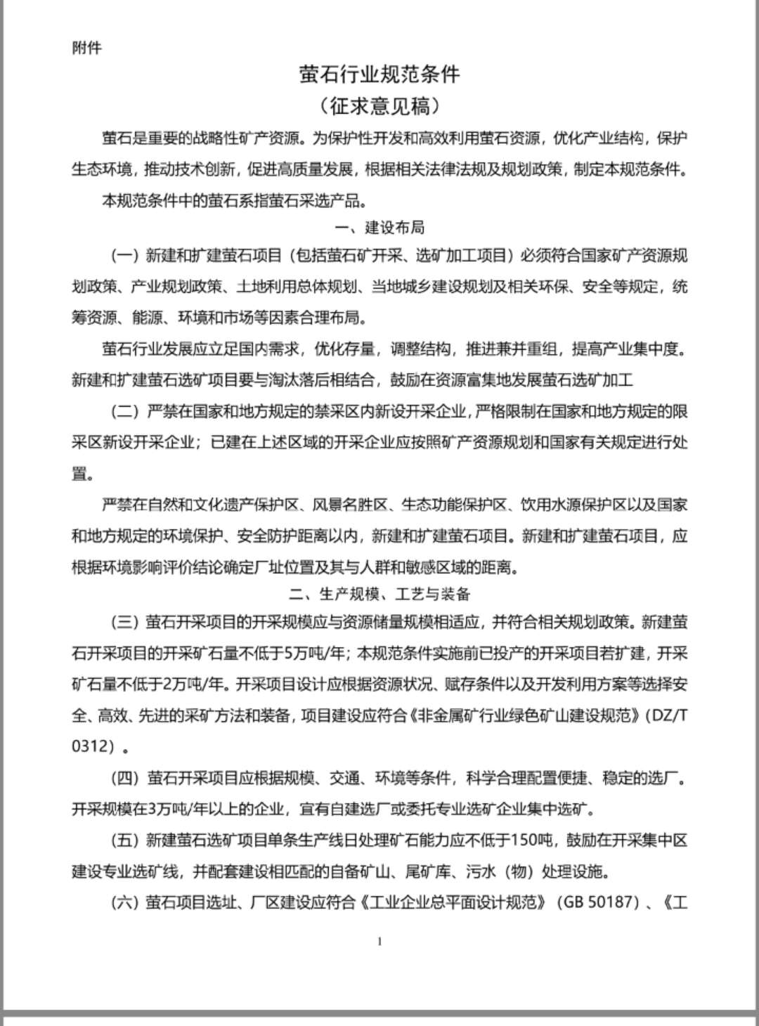
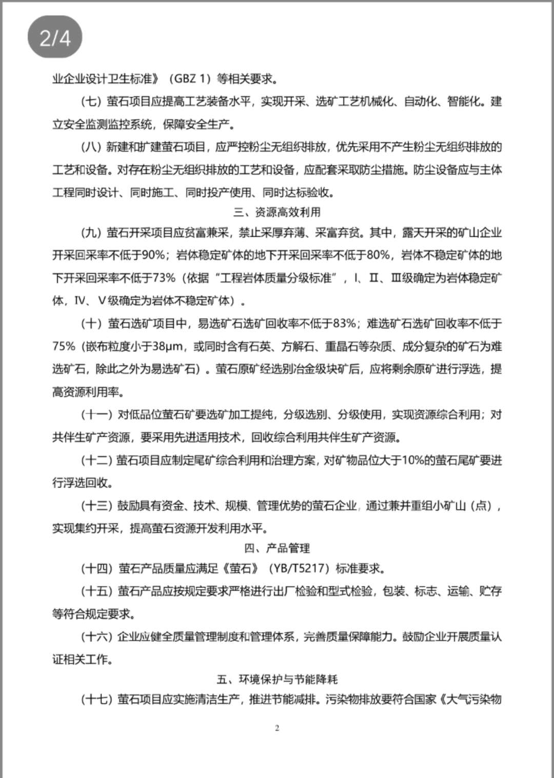
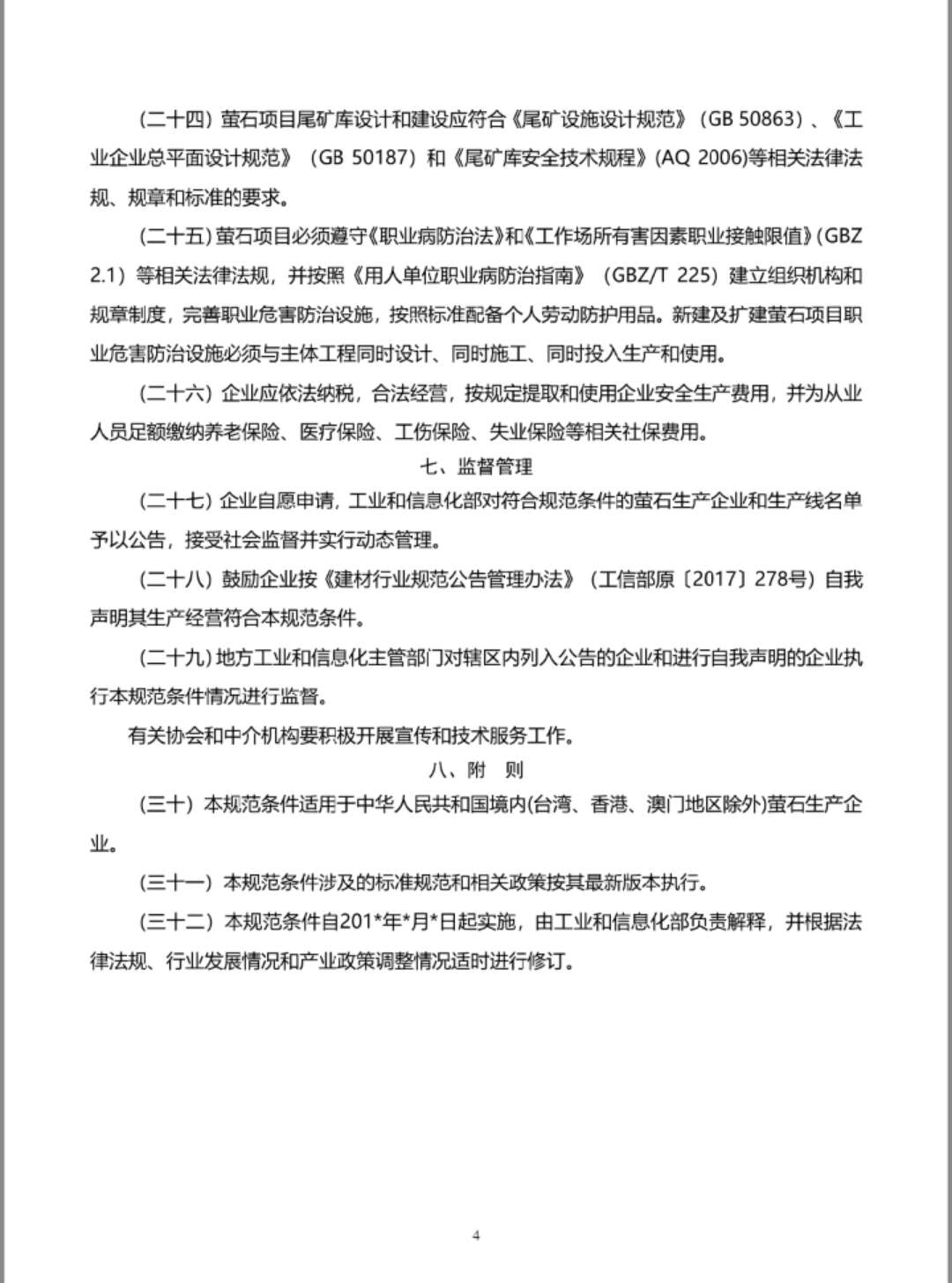
《萤石行业规范条件(征求意见稿)》
▎文件分类 其他部门发布的规范性文件
▎文件编号 无
▎是否有效 征求意见稿
▎发布日期 2019-01-17
▎实施日期 无
▎发布部门 工业和信息化部
▎适用行业 非金属矿物制品业
▎适用区域 全国
▎前言
为保护萤石战略资源,规范萤石采选,提高清洁生产、节能与资源综合利用、本质安全水平,推进萤石行业结构调整,促进萤石产业高质量发展,工业和信息化部(原材料工业司)起草了《萤石行业规范条件(征求意见稿)》,现公开征求各界意见。若有意见或建议,请于2019年2月25日前反馈至工业和信息化部原材料工业司。
单 位:工业和信息化部原材料工业司
地 址:北京市西城区西长安街13号
邮 编:100804
联系电话:010-68205567/68205579(带传真)
工业和信息化部原材料工业司
2019年1月17日


