您好!欢迎来到贵州环天下环保有限公司【官网】!-贵州环评公司哪家好 验收监测 贵阳环保验收 水保应急预案 节能评估网
贵州环天下环保有限公司【官网】
联系人:吴经理
手 机:13007869886
电 话:0851-85775084
邮 箱:1241361997@qq.com
网 址:www.gzhtxqy.com
地 址:贵州省贵阳市南明区花果园财富广场7号楼33层3324号
一、项目名称:
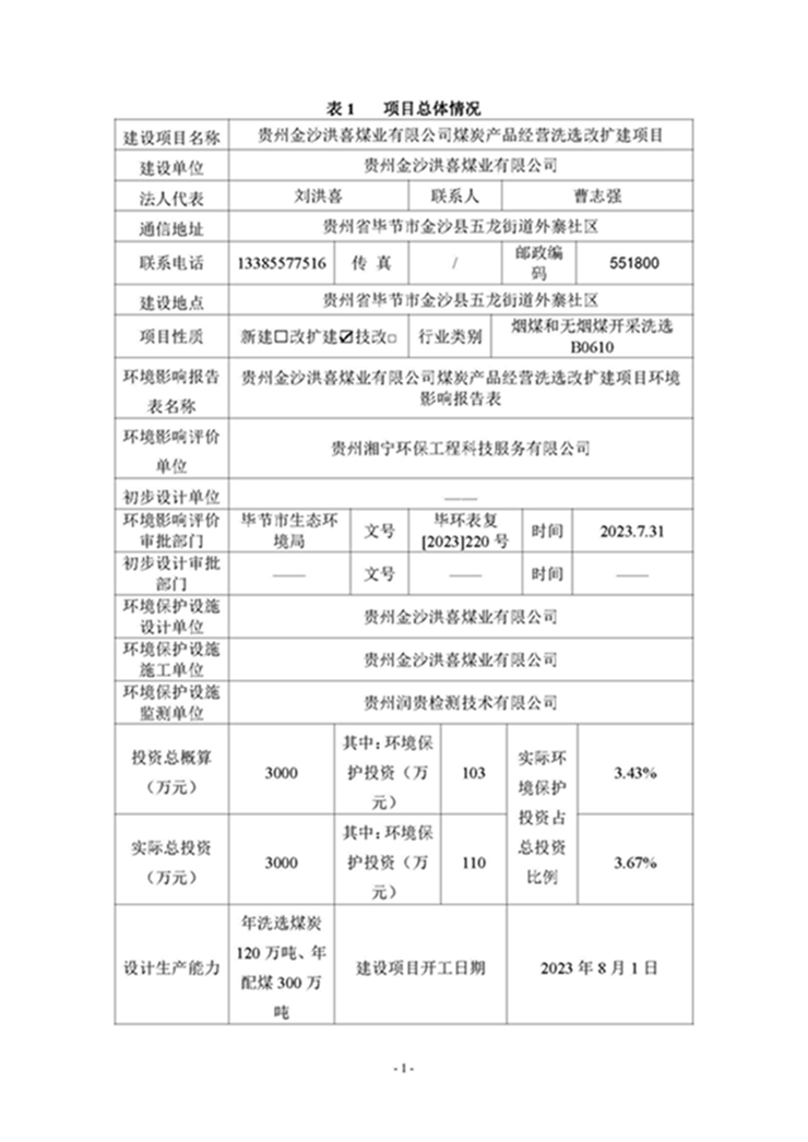
贵州金沙洪喜煤业有限公司煤炭产品经营洗选改扩建项目
二、建设单位:
三、编制单位:
《贵州金沙洪喜煤业有限公司煤炭产品经营洗选改扩建项目竣工环境保护验收监测报告表》由贵州金沙洪喜煤业有限公司编制;
四、监测报告表:
贵州金沙洪喜煤业有限公司煤炭产品经营洗选改扩建项目竣工环境保护验收监测报告表
五、项目概况
1.1项目概况
项目名称:贵州金沙洪喜煤业有限公司煤炭产品经营洗选改扩建项目
建设性质:改扩建
建设单位:贵州金沙洪喜煤业有限公司
建设地点:贵州省毕节市金沙县五龙街道外寨社区
建设规模:年洗选煤炭120万t、年配煤300万t。
六、公众反馈意见联系方式
联系单位:贵州金沙洪喜煤业有限公司
联系方式: 申13595134315
反馈时间:自本项目公示后10个工作日内
注:根据相关法律法规的规定,上述监测报告表不含涉及国家秘密、商业秘密、个人隐私以及涉及国家安全、公共安全、经济安全和社会稳定的内容。
项目竣工环保验收调查工作现已完成,即将进行自主验收。特对项目相关情况和验收监测报告表进行公示,广泛汲取公众意见、促进项目环境保护工作的完善。
公示期为2024年9月23日至2024年10月10日(10个工作日)。
































