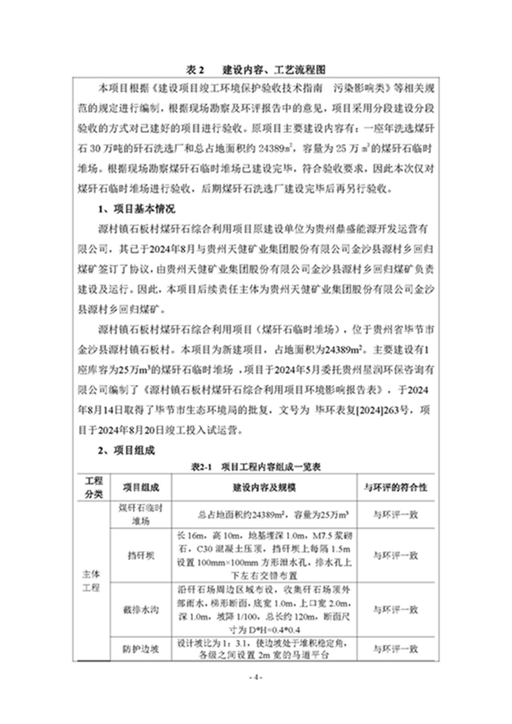
公示公告

    联系我们

    贵州环天下环保有限公司【官网】

    联系人:吴经理

    手  机:13007869886

    电  话:0851-85775084

    邮  箱:1241361997@qq.com

    网  址:www.gzhtxqy.com

    地  址:贵州省贵阳市南明区花果园财富广场7号楼33层3324号

    您的当前位置: 首 页 >> 公示公告 >>

    源村镇石板村煤矸石综合利用项目(煤矸石临时堆场)竣工环境保护验收调查的公示

    一、项目名称:

    源村镇石板村煤矸石综合利用项目(煤矸石临时堆场)

    二、建设单位:

    贵州天健矿业集团股份有限公司金沙县源村乡回归煤矿

    三、编制单位:

    《源村镇石板村煤矸石综合利用项目(煤矸石临时堆场)竣工环境保护验收监测报告表》由贵州天健矿业集团股份有限公司金沙县源村乡回归煤矿编制;

    四、监测报告表:

    源村镇石板村煤矸石综合利用项目(煤矸石临时堆场)竣工环境保护验收监测报告表

    五、项目概况

    1.1项目概况

    项目名称:源村镇石板村煤矸石综合利用项目(煤矸石临时堆场)

    建设性质:新建

    建设单位:贵州天健矿业集团股份有限公司金沙县源村乡回归煤矿

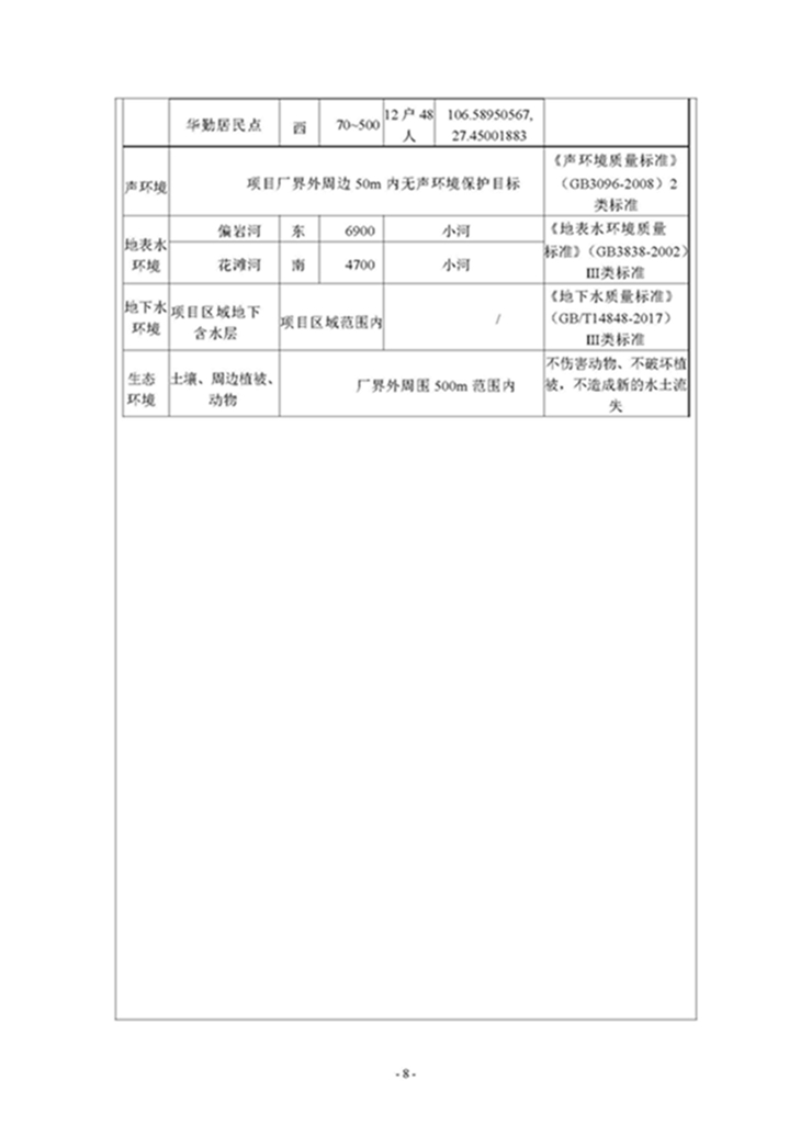
    建设地点:贵州省毕节市金沙县源村镇石板村

    建设规模:煤矸石临时堆场库存容量25万m3

    六、公众反馈意见联系方式

    联系单位:贵州天健矿业集团股份有限公司金沙县源村乡回归煤矿

    联系方式:  申13595134315

    反馈时间:自本项目公示后10个工作日内

    注:根据相关法律法规的规定,上述监测报告表不含涉及国家秘密、商业秘密、个人隐私以及涉及国家安全、公共安全、经济安全和社会稳定的内容。

    项目竣工环保验收调查工作现已完成,即将进行自主验收。特对项目相关情况和验收监测报告表进行公示,广泛汲取公众意见、促进项目环境保护工作的完善。

    公示期2024年9月22日至2024年10月9日(10个工作日)。

    本文网址:http://user.gzhtxqy.com/new-13328370.html

    关键词:贵州环评公司哪家好 验收监测 ,贵阳环保验收 水保应急预案,节能评估网

    服务热线:

    13007869886

    0851-85775084

    扫一扫,关注我们

    贵州环天下环保有限公司【官网】

    【微信公众号】